8月12日,国家互联网信息办公室发布了境内互联网信息服务算法名称及备案编号,这是在年初国家网信办等四部门联合发布《互联网信息服务算法推荐管理规定》,要求相关算法推荐服务提供者履行备案手续后,首批得以公布的备案信息。
记者查阅相关信息及互联网信息服务算法备案系统发现,本次公布的30条备案信息包含算法名称、类别、主体、应用产品、主要用途、备案编号和拟公示算法机制机理内容等。此外,国家网信办还表示后续将持续更新算法备案清单。
多位互联网治理相关领域专家学者在接受采访时表示,算法备案制度的设立是互联网平台分类分级精细化治理的延续,表现出科学化、系统化的监管发展思路,但对于备案具有怎样的法律性质,是否具有对抗效力、免责效力、备案内容是否属于商业秘密需要进行严密保护等问题,还需进一步加以明确。
近年来,通过大数据“杀熟”,利用算法诱导用户沉迷网络、过度消费,操纵榜单、控制热搜等问题引发社会广泛关注,基于此,开展算法治理以保护用户权益、规范网络环境的观念愈发受到重视。
早在2020年12月,中共中央印发《法治社会建设实施纲要(2020-2025年)》,明确提出“制定完善对网络直播、自媒体、知识社区问答等新媒体业态和算法推荐、深度伪造等新技术应用的规范管理办法”。
两年间,国家互联网信息办公室、工业和信息化部等监管部门动作频频,积极构建算法治理框架。2021年9月,国家互联网信息办公室、工业和信息化部等九部门联合发布《关于加强互联网信息服务算法综合治理的指导意见》,提出用三年左右时间,逐步建立起算法安全综合治理格局。
今年1月4日,国家互联网信息办公室、工业和信息化部等四部门联合发布《互联网信息服务算法推荐管理规定》(以下简称《规定》),旨在规范互联网信息服务算法推荐活动,维护国家安全和社会公共利益。
根据《规定》要求,具有舆论属性或者社会动员能力的算法推荐服务提供者应当通过互联网信息服务算法备案系统履行备案手续。该备案系统与《规定》施行之日,即2022年3月1日同步上线。
同年4月8日,作为“清朗”专项整治的十项行动之一,“清朗·2022年算法综合治理”专项行动开展。据网信办公告,此次算法综合治理专项行动将依据《规定》组织互联网企业自查自纠,联合各监管部门开展现场检查,督促企业进行算法备案,对存在违法违规行为的企业严肃问责处罚、责令改正。
北京师范大学互联网研究院院长助理、中国互联网协会研究中心副主任吴沈括表示,本次公布的算法备案就体现了监管层面对于算法问题的精细化监管思路,通过提高监管对象本身的颗粒度来提升监管效用、针对性和实际效率。
本次公布的30条备案信息中,包含微信、淘宝、抖音、微博、美团、快手等头部平台,且公布的算法涉及个性化推送类、检索过滤类、排序精选类、调度决策类、生成合成类等多个类型,而这也是《规定》出台后,监管部门首次批量公开备案中相关算法产品的分类情况。
值得注意的是,在备案信息中,同一款互联网产品可能涉及不止一种类型的具体算法。
例如,与微博相关的就包含“微博热搜算法”与“微博个性化算法”两条备案信息,二者分属排序精选类和个性化推送类算法,与快手相关的则包括生成合成类的“快手短视频生成合成算法”与个性化推送类的“快手个性化推送算法”。
“这是一种基于平台企业核心业务进行的类型化区分。”南开大学法学院副院长、竞争法研究中心主任,中国新一代人工智能发展战略研究院特约研究员陈兵在接受记者采访时表示,基于这种科学化的分类,将有助于对算法治理提供更加精细有效和有针对性的监管。
吴沈括也表示,这样的分类实际上是对于算法分类分级管理的一种新的尝试,对于推动算法分类分级治理的制度建设,乃至最终上升为法律规则,具有重要的实践意义。
此外,当记者登录互联网信息服务算法备案系统,对本次公布的算法主体进行进一步检索后发现,除了算法类型外,还可进一步下载查阅对应算法的“拟公示算法机制机理内容”,其中则更为详细地披露了备案算法的基本原理、运行机制、应用场景、目的意图等信息。
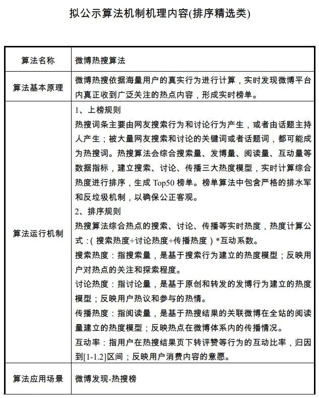
以微博的热搜算法为例,据公示内容显示,其基本原理为“微博热搜依据海量用户的真实行为进行计算,实时发现微博平台内真正受到广泛关注的热点内容,形成实时榜单。”并进一步解释了其上榜规则和排序规则。

*微博热搜算法拟公示算法机制机理内容截图,来源:互联网信息服务算法备案系统
陈兵认为,本次备案信息的公开将在有效和有限度的原则下,促使互联网平台企业更加审慎克制地使用算法,监管可以随时将备案信息与互联网应用的基础核心业务进行对照,如果发现算法使用超出了合理范围,或违规使用了其他算法,就可以及时对其进行管理。
纵观我国算法治理发展历程,此前大部分算法工作原理等信息主要由个别企业主动进行披露,大部分算法均运行于“黑箱”之中,用户只能通过其结果推测其可能的规则和标准。
多位专家向记者表示,本次公布算法备案信息的,是首次对如此多不同互联网产品使用的算法机制进行集中公示,我国算法治理正步入系统化阶段。但与此同时,也需要对备案行为本身的法律性质等进一步加以明确。
陈兵表示,目前的算法备案可能还是一种形式备案,对于备案的法律性质,是否具有对抗效力、免责效力、备案内容是否属于商业秘密需要进行严密保护等问题,还需进一步加以明确。
“算法备案不是审查制度,其本身是监管部门的一种管理方式,需要遵循平台治理的必要性原则和比例原则,要避免将备案所需信息内容扩大到合理范畴外。”陈兵指出,当前阶段需要探讨的重要问题是,算法备案制度是否会发展为算法审查制度:“从推动技术创新的角度来看,要在算法合规的基础上,鼓励企业基于技术和商业目的迭代、升级算法的自发行为,促进互联网行业健康发展。”
吴沈括则认为,当前算法治理需要重点加强的是事中外部监督环节,特别是在算法应用过程中,用户等外部社会主体通过投诉举报等方式,强化监管的效能、效率和实际效果。
“通过强化外部社会监督,让更多的主体参与到算法治理的过程当中,形成立体的、全面的、生态式的外部监督,最大限度地降低算法所伴随的各类风险。”吴沈括说。
而《互联网信息服务算法推荐管理规定》第五条也指出:“鼓励相关行业组织加强行业自律,建立健全行业标准、行业准则和自律管理制度,督促指导算法推荐服务提供者制定完善服务规范、依法提供服务并接受社会监督。”
陈兵也认为,算法治理进一步落实和加强,要开发更多的工具箱,促进多元共治:“算法好比一种生产工具,在不同的企业和场景中使用时,其运作原理也是不同的,算法的公平公正,开放透明一定是多方协同的过程。”
扫码关注官方公众号
移动门户